欢迎访问桐城新闻网! (桐城市融媒体中心主办)
首页 要闻 镇街 部门 视频

当前位置: 桐城新闻网 > > 信息公告

桐城市2024年4月党政领导信访接待日日程公告

时间:2024-03-29

来源:桐城市融媒体中心

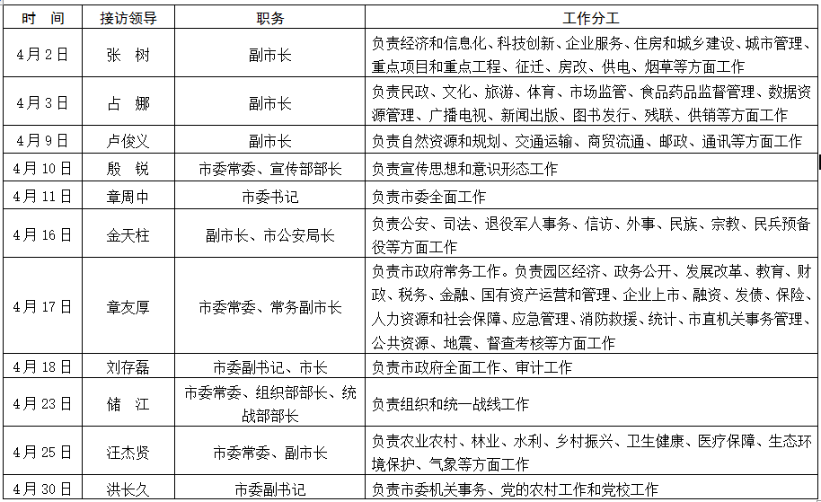
为做好信访接待工作,现将我市2024年4月党政领导信访接待日日程公告如下:

0.jpg

信访接待时间为上午8:00-11:00,地点在市信访局党政领导接访室。

桐城市信访工作联席会议办公室

2024年3月29日

编辑:占思海

互联网违法和不良信息举报电话:0556-6125088 皖ICP备09026344号-1

桐城市融媒体中心版权所有 未经允许 严禁复制或镜像

技术支持:安徽新媒体集团

皖公网安备 34088102000552号